
電池是一種能量轉化與儲存的裝置。隨著技術進步,電池的種類和應用越來越豐富,涵蓋了從一次性電池到可反復充電的二次電池,以及用于特殊場景的各種新型電池。電池的發展不僅影響了日常生活,還推動了電動汽車、可再生能源儲能等綠色能源技術的發展。
根據電池的化學成分和放電特性,可以將電池分為一次電池和可充電電池(即二次電池);
根據電池的外形結構,可以將電池分為圓柱電池、方形電池、軟包電池和紐扣電池;
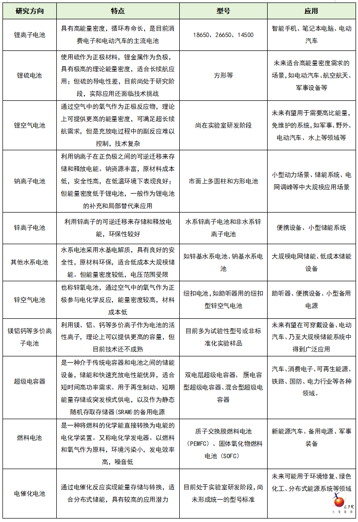
根據新能源需求的多樣化和電池技術的迅速發展,電池的研究方向多種多樣,涵蓋多種新型電池技術,如鋰電池、鈉電池、鋅電池、燃料電池等;
根據電解質的狀態,電池可分為液態電池和固態電池;
按電解液的性質,可以分為堿性電池、酸性電池、中性電池等;
根據電池產生電能的方式不同,電池可以分為化學電池、物理電池和生物電池;
電池在日常生產生活中有很多不同的用途,如消費電池、動力電池、儲能電池;
各種電池還可以按正極材料或負極材料等加以細致區分~
電池的分類方法多種多樣,期待未來能在更多領域得到廣泛應用~?